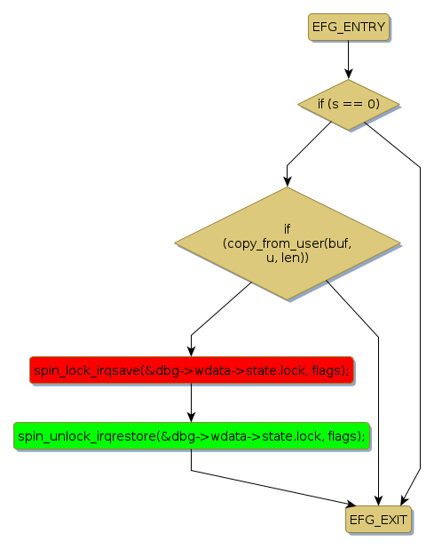
Instance Verification Kit (IVK)
spin lock @ [3508+50+/linux-3.19-rc1/drivers/hid/hid-wiimote-debug.c]
Instance Signature: lock
|
The Matching Pair Graph:
|
|
Function Name
|
Control Flow Graph (CFG)
|
Events Flow Graph (EFG)
|
Source Correspondence
|
|
wiidebug_drm_write
|
|
|
[2941+18+/linux-3.19-rc1/drivers/hid/hid-wiimote-debug.c]
|